福州鱼跃未来生物科技有限公司
微信扫码咨询客服-余经理

技术负责人
何小镇 博士 | 技术总监
- 中国科学院大学水生生物研究所遗传学博士
- 福州大学生物科学与工程学院硕士生导师
- 深耕鱼类基因编辑近20年,精通CRISPR/Cas等核心技术
- 国际顶级期刊成果持有者,十多项国内外专利发明人
- 国内首条稳定遗传荧光金鱼培育者
- 福建省渔业协会专家/福州市科技特派员/南通市“江海英才”
- 牵头7 项核心课题,涵盖国家级、省级重大专项,项目经费累计超 300 万元。
核心团队
发明专利
1. 一种在鱼类胚胎中实现精确定点RNA剪切的技术(国际专利)
2. 一种全雄速生鱼类种质的构建方法
3. 一种共表达人源抗菌肽和人源干扰素的重组质粒及其在提升观赏鱼抗病能力方面的应用
4. 一种在鱼类中实现基因组编辑、精确定点基因敲入的方法
5. 一种PE-NRGEER mRNA体外转录模板质粒、PE碱基编辑器及其应用
学术成果
(1) 2026 | Frontiers in Cellular and Infection Microbiology | IF=5.3(预测)
文章: Zebrafish study provides evidence for Porphyromonas gingivalis outer membrane vesicles eliciting Alzheimer's disease-like pathologies 点击查看
成果:牙龈卟啉单胞菌外膜囊泡诱导阿尔茨海默病样病理的斑马鱼模型研究
(2) 2025 | BMC Oral Health | IF=3.100
文章: Effects and mechanisms of Porphyromonas gingivalis outer membrane vesicles induced cardiovascular injury 点击查看
成果:牙龈卟啉单胞菌外膜囊泡诱导心血管损伤的效应与机制
(3) 2025 | Journal of Applied Toxicology (J Appl Toxicol) | IF=2.700
文章: Potential Mechanisms Underlying Carbimazole-Induced Cardiotoxicity and Hepatotoxicity in Zebrafish 点击查看
成果:卡比马唑诱导斑马鱼心脏毒性与肝毒性的潜在机制
(4) 2021 | Biomolecules | IF=6.064
文章: Progress in Gene-Editing Technology of Zebrafish 点击查看
成果:斑马鱼基因编辑技术研究进展
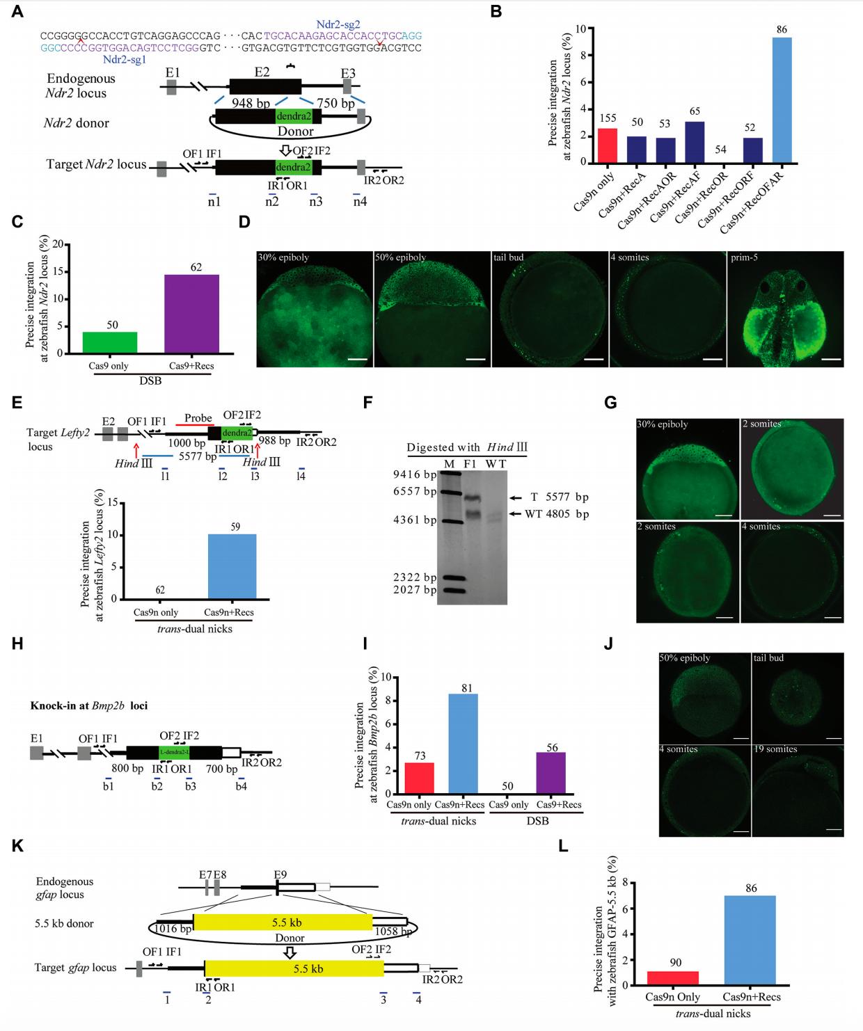
(5) 2020 | Nucleic Acids Research (NAR) | IF=16.971(中科院 1 区 TOP)
文章: Efficient and risk-reducing genome editing using double nicks enhanced by bacterial recombination factors in multiple species 点击查看
成果:多物种双切口细菌重组因子增强型基因组编辑技术
(6) 2013 | BMC Genomics | IF=4.04
文章: Transcriptomic characterization of cold acclimation in larval zebrafish 点击查看
成果:斑马鱼幼鱼冷适应的转录组特征解析
(7) 2013 | Transgenic Research | IF=2.788
文章: Gene transfer and mutagenesis mediated by Sleeping Beauty transposon in Nile tilapia (Oreochromis niloticus) 点击查看
成果:睡美人转座子介导的尼罗罗非鱼高效转基因技术
(8) 2012 | PLOS ONE | IF=3.730
文章: Transcriptomic characterization of temperature stress responses in larval zebrafish 点击查看
成果:斑马鱼幼鱼温度胁迫响应的转录组特征解析
研发平台
・收集鱼卵

・孵化丰年虾

・定量喂食

・显微注射

・筛选鉴定

・实验设备
